Safe Sport


NLAA IS COMMITTED TO PROVIDING A SAFE SPORT ENVIRONMENT

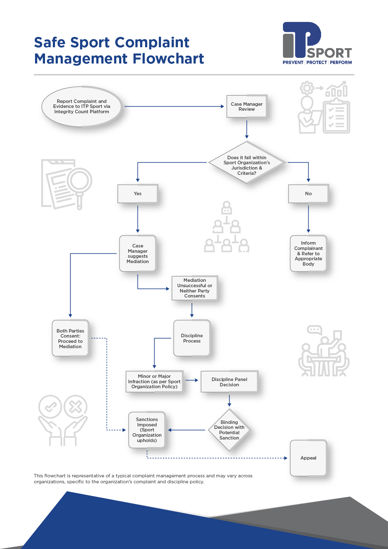
Welcome to our Safe Sport Reporting Page. Here, you can confidentially report any incidents or concerns regarding safety and conduct within our sports community. The Independent Third Party (ITP) for Sport NL is committed to handling your reports of Maltreatment with the utmost respect and impartiality.

Newfoundland and Labrador Athletics Association (NLAA) is responsible for addressing any Code of Conduct Violations or appeals.

For more information on how to use this service and the resources available to you, please review the Resources Page below. We encourage you to come forward with any issues, as your safety and well-being are our highest priority.

Support Services

We appreciate that there are many challenges that accompany bringing concerns of this nature forward. If you, or others who are affected, are in need of support, we encourage you to access mental health support in your community or reach out to your family doctor. In addition, here are some free resources you can access:




Below are additional resources available to you to help create safe sport environments:


NCCP Safe Sport Training
Safe sport Training

Creating a culture where everyone can thrive is a shared responsibility. The Safe Sport Training module developed by the Coaching Association of Canada (CAC) will help anyone involved in sport identify and prevent situations of maltreatment.

Together, we can make sport safe for everyone.

Take the Training

NCCP Rule of Two Training
Rule of 2

The goal of the Rule of Two is to ensure all interactions and communications are in open, observable, and justifiable settings.

A safe sport environment ensures that all participants including coaches, staff, and administrators apply the Rule of Two.

The CAC’s Understanding the Rule of Two eLearning module outlines how you can increase the safety and security of sport participants while protecting all those involved.

How the Rule of Two works:
Work as a team
  • A coach should have another coach or screened adult (parent or volunteer) present when interacting with participants.
Remain open to the public
  • Have a training environment that ensures all situations are open, observable and justifiable.
Plan transportation
  • Have at least two adults present when traveling with a participant(s), and refer to your club travel policy.
Be sensible
  • Be considerate of the gender of the participant(s) when selecting coaches or volunteers.
Transparent communication
  • Ensure that all communications are sent to the group and/or include parents or guardian, without one-to-one messaging.
Take the Training

Responsible Coaching Movement (RCM)
Electronic Communications and Social Media Use Guidelines
Go to Coach.ca Guides and Manuals


Copyright © NLAA 2026